
智原除權息智原 3035 除權除息 個股總覽 臺股 鉅亨網 Fvilb

日月光投9月6日除息交易配息4 2元殖利率約3 5 蘋果新聞網 蘋果日報

今周刊 台股除權息季開打 以存股族熱愛的富邦金 2881 為例 一文看懂 什麼時候買賣能趕上配股配息 今周刊

/cloudfront-ap-northeast-1.images.arcpublishing.com/appledaily/4H3WUESVMPIJEO5JHYGZSAAFJY.jpg)
順天 F 鼎固除權息兩樣情 蘋果新聞網 蘋果日報

日月光投控adr20日上漲0 16美元漲幅1 89 折台股121 08元 總覽 新聞 Pchome 股市

盤前財經大事搶先讀2021年09月07日 Anue鉅亨 台股新聞

2021除權息建議策略 Bigecon
日月光除權息日月光投控 Chchl

今周刊 搭除權息最後列車看好三族群 今周刊

台股3711 日月光股票值得持有嗎 用三大投資策略全面分析股價走勢 Aume 黃金本人
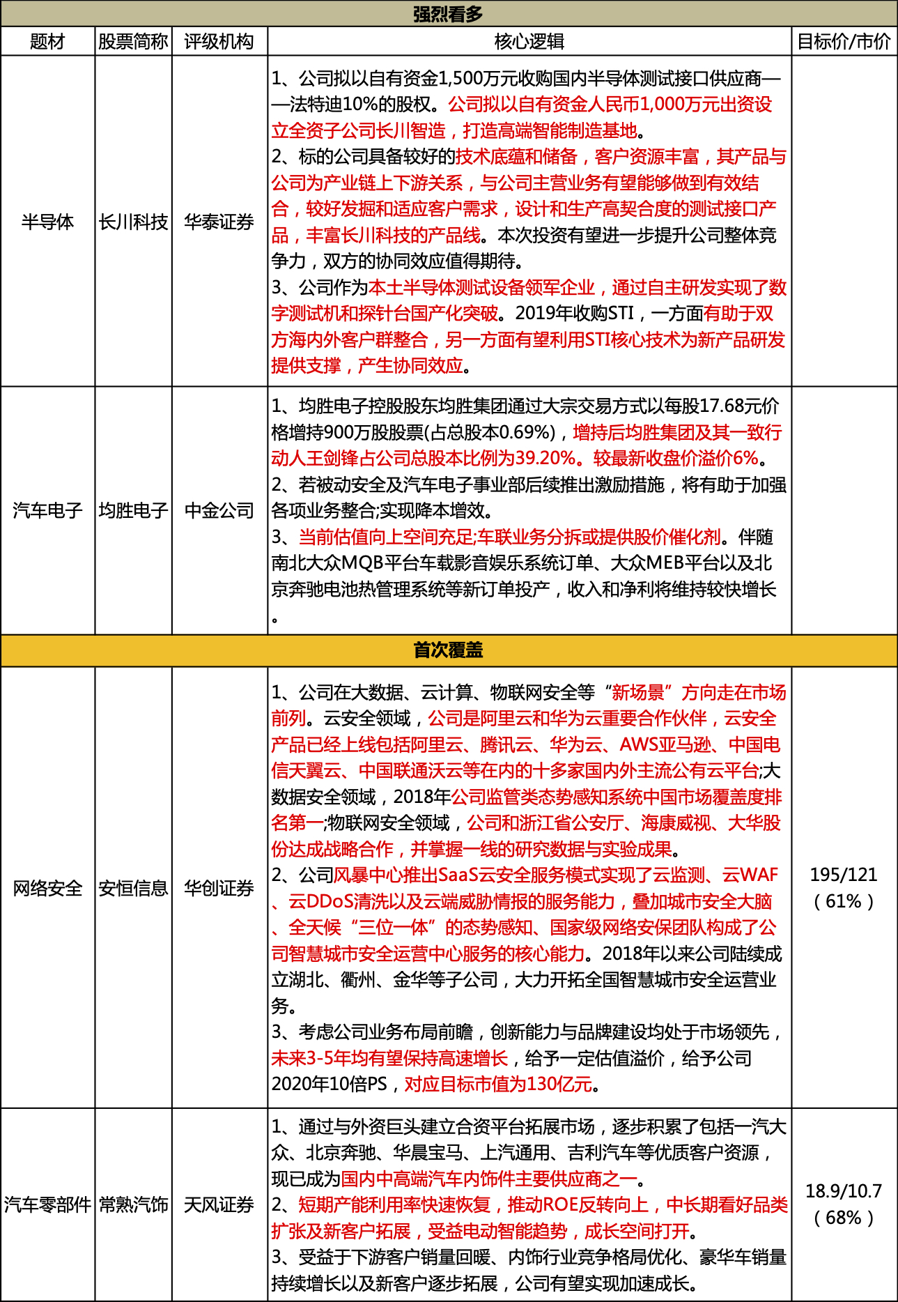
长川科技300604股票分红长川科技2019年股票分红 51股吧网
Tags:
Archive